行業新聞

國家衛健委:核酸檢測適用於肺炎支原體(MP)早期診斷!

來源:國家衛健委、醫學園、體外診斷價值圈

近期,兒童肺炎支原體肺炎顯著增加。


肺炎支原體肺炎(MPP)是我國5歲及以上兒童最主要的社區獲得性肺炎(CAP)。如何早期發現重症和危重症病例、合理救治、避免死亡和後遺症的發生是MPP診治的核心和關鍵問題。
為進一步提高兒童肺炎支原體肺炎診療規範化水平,國家衛健委發布了2023年版《兒童肺炎支原體肺炎診療指南》。



8b5d5f2ac9bd47f99b846ad1e671afe8.png

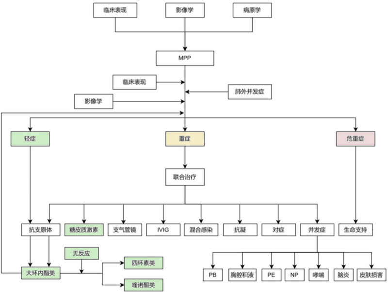
一、肺炎支原體肺炎定義


1、肺炎支原體肺炎(MPP)
肺炎支原體(MP)感染引起的肺部炎症,可以累及支氣管、細支氣管、肺泡和肺間質。
2、難治性肺炎支原體肺炎(RMPP)
指 MPP 患兒使用大環內酯類抗菌藥物正規治療 7d 及以,仍持續發熱、臨床征象及肺部影像學所見加重、出現肺外並發症者。
3、大環內酯類藥物無反應性肺炎支原體肺炎(MUMPP):


指 MPP 患兒經過大環內酯類抗菌藥物正規治療 72h,仍持續發熱,臨床征象及肺部影像學無改善或呈進一步加重的 MPP。



二、MPP臨床表現
MPP以發熱、咳嗽為主要臨床表現,可伴有頭痛、流涕、咽痛、耳痛等。
發熱以中高熱為主,持續高熱者預示病情重。
咳嗽較為劇烈,可類似百日咳樣咳嗽。部分患兒有喘息表現,以嬰幼兒多見。肺部早期體征可不明顯,隨病情進展可出現呼吸音降低和幹、濕性囉音。
三、MPP診斷
1、MP培養:是診斷MP感染的“金標準”,但由於MP培養需要特殊條件且生長緩慢,難於用於臨床診斷。
2、MP核酸檢測:包括MP-DNA或MP-RNA檢測,靈敏度和特異性高,適用於MPP的早期診斷。
3、MP抗體測定:MP-IgM 抗體一般在感染後4-5d出現,可作為早期感染的診斷指標。
顆粒凝集法(PA法) 是實驗室測定血清MP-IgM 抗體的主要方法,單份血清抗體滴度≥1:160 可以作為MP近期感染的標準。
四、與細菌性肺炎鑒別
MPP外周血白細胞總數一般正常。
細菌引起的重症肺炎常在病程初期尤其是3d內出現白細胞總數、中性粒細胞占比、CRP、PCT明顯升高。
、重症和危重症的早期預警指標
以下指標提示有發展為重症和危重症的風險:
1、治療後72h持續高熱不退;
2、存在感染中毒症狀;
3、病情和影像學進展迅速,多肺葉浸潤;


4、CRP、LDH、D-二聚體、ALT明顯升高,出現的時間越早,病情越重;


5、治療後低氧血症和呼吸困難難以緩解或進展;
6、存在基礎疾病,包括哮喘和原發性免疫缺陷病等疾病;
7、大環內酯類抗菌藥物治療延遲。
六、MPP治療原則


1、重點是早期識別和治療重症MPP 和危重症MPP。
2、最佳治療窗口期為發熱後 5-10d 以內,病程 14d 以後仍持續發熱,病情無好轉者,常遺留後遺症。
3、鑒於 MPP 臨床表現的異質性,應根據分型製定個體化的治療方案。
4、輕症患兒除抗 MP 治療外,不應常規使用全身性糖皮質激素治療;
5、重症患兒應采取不同側重的綜合治療(抗感染、糖皮質激素、支氣管鏡、抗凝等聯合),既要關注混合感染,也要準確識別和治療過強炎症反應及細胞因子風暴,若不及時控製,將可能增加混合感染和後遺症的發生機率。


七、一般和對症治療
輕症不需住院,密切觀察病情變化,檢測血常規和炎症指標等,注意重症和危重症識別。
充分休息和能量攝入,保證水和電解質平衡
結合病情給以適當療。
正確服用退熱藥,對於有高凝狀態並禁食者,需補充水和電解質。
幹咳明顯影響休息者,可酌情應用鎮咳藥物祛痰藥物包括口服和霧化藥物,也可輔助機械排痰、叩擊排痰等物理療法。



兒童肺炎支原體肺炎診斷及治療流程圖

1701151518221434.png

導航欄目

聯係我們

聯係人:賀勁鬆

手 機:

郵 箱:

公 司:長沙協大生物科技有限公司

地 址:湖南長沙經濟技術開發區人民東路二段169號佰羊大廈

用手機掃描二維碼關閉
二維碼
長沙協大生物科技有限公司,協大生物,長沙協大,協大生物科技,醫療器械,醫療試劑,醫學檢驗設備,糞便分析儀,尿沉渣分析儀,生化試劑,熒光免疫分析,發熱門診